UI Design & Research:

United Services Automobile Association (USAA)

Reduce the level of fraudulent account take-overs and account exposure to fraud practices while reducing customer abandonment.

Role

  • Lead User Experience Designer

Year

  • 2008

Deliverables

  • Stakeholder interviews

  • UX Research Synthesis

  • Systems Architecture

  • Business & Design Requirements

  • Wireframes

  • Prototypes

  • Final Specifications

Our team’s aim within the Fraud Group is to mitigate the financial losses incurred by the business as a result of fraudulent activities executed as account takeover, achieved by phishing schemes and soft account security practices.

 

Problem Statement

Analytics reflect account intrusion and takeover by showing discrepancies in account access.

The fraud takes the form of kiting and systematically exposes the business to losses in other lines of business due to customer account integrity being compromised.

The perception that one area of the business may be exposed to soft security practices could spill over into other product lines, ultimately hurting the enterprise’s reputation across multiple lines of business.

Project Initiation

Stakeholder Interviews and Requirements Gathering

We will leverage the Automated Clearing House electronic financial transactions network to validate the accounts validity.

The interface designs will be new concept.

Proposed updates will be integrated into the existing technical architecture.

Portions of the user flow can be retained.

Goals

Solution must be robust and durable. The business will be able to verify who owns a account.

Implement “as soon as possible” due to the severity of fiscal risk and legal liability. 

Modernize the legacy task flow and technology to enable the bank to verify external account ownership.

Persona

I interviewed banking Customer Service Representative (CSR) who specialized in managing fraud cases.

The goal is to understand how to design a parallel experience CSR’s use during customer engagements.

CSR’s are shadowing what the customer is doing in real time and simultaneously operating a dedicated account management application.

If a exploit is enacted upon a account, it is almost impossible to prevent account compromise.

Solution Strategy

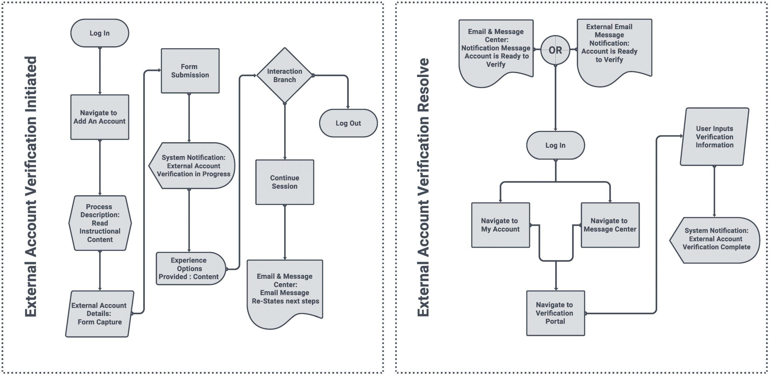
Task Flow

We must architect a balanced solution that leverages the appropriate amount of friction while avoiding user abandonment.

The benefits of enhanced security must be offset with some inconvenience.

Accurate content paired with a intuitive design is crucial to empowering customers to navigate the solution.

  1. Customers Log in.
  2. Users will trigger a verification process when they try to add a third-party account to make withdrawals/deposits.
  3. Users will receive a micro-deposit amount in the third-party financial institution interface.
  4. Users will return to our site.
  5. Users will navigate to the task flow again.
  6. Users will input the micro-transaction amount into the interface and submit the data.
  7. If the micro-transaction is verified, the third-party financial institution account will be added to make withdrawals/deposits.

Design Strategy

01

Level-Set Expectations

Communicate as much about the process upfront to prevent users from abandoning the process.

02

Delivery consisitency

Create a seamless solution.

Content and design focused on minimizing friction at the task initiation and verification steps. 

03

Minimize Complexity

We are introducing complexity into a system. 

Reduce the demands on the user to the functional minimum.

04

Be Agile

Design, Test, Iterate and repeat to produce a MVP that delivers value to the customer and achieves the stakeholders goals.

Concepting

Wireframing

Content drives design

Clear, upfront instructions inform users of all of the steps from the start.

Task-Centric Design

Streamlining elements to highlight the task essentials.

Constraints of the medium

Wireframes can only tell part of the story.

Users have to leave, wait and go to another web site for the task to progress.

User Testing

We had multiple rounds of moderated 1-on-1 test in the on-site lab.

My team benefited from having a dedicated UX Researcher available who screened and recruited customers and worked with me to develop the interview protocol and usability testing script.

Observations paired with narrative driven tasks quickly highlighted friction, opportunities for improvement and things that worked well.

Findings: Wireframes

Words are hard:

Process steps must be presented in simplified language. We re-work content multiple times.

“Fragmented”

My wireframes fail to capture the complexity of the task because users have to leave the account and return at least a day later.

Iteration

Pivot

Content Strategy:

Develope a supportive voice, employing a ‘coaching tone’.

Progressive feedback:

reassure users they are successfully navigating the process.

Visual cues:

Added icons and applied them throughout the touch points.
  • Image association to support comprehension.
  • Hints consistently appear at regular intervals to re-affirm users. Providing confirmation to users  they are successfully navigate the  process.

1 page = 1 input:

Each screen in the progression focuses on completing one part of the task at a time. Reduce cognitive load.

Validation testing

Findings

Reduce design complexity:

Pivot to minimize the number of decision milestones and level of interaction to move the process forward.

Simplify the directions:

Provide task landmarks to communicate progression.

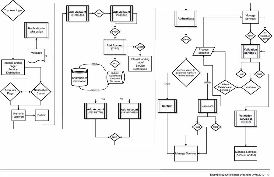
Technical Architecture

Vendor integration

Account validation against the ACH database requires specialized authentication capabilities.

Legacy architecture will not support the proposed functionality.

USAA contracted a 3rd party vendor to supply the functionality and provide long term integrations support.

I co-authored the technical architecture integration detailing how the vendors solutions would be merged.

Ripple effects

‘My Account’

The ‘My Accounts’ user hub will be impacted by this project. Updates to this portal are out of scope.

We make the project sponsors aware of the need to make updates to the hub as well to address consistency of experience and provided for a end to end solution.

My Accounts will require a dedicated initiative to integrate this as well as other enterprise functionality.

Communications Channels

This update represents a major shift from the per-existing method of adding a external account.

We implemented two solutions to address awareness of the changes to the user.

  1. Account Messaging Center: craft icons and notifications to be paired with alerts specific to this process.
  2. Email campaign: partner with External Communications to deliver consistent support in that channel.
  3. Make customers aware of pending changes to the banking requirements.

Takeaway

I was fortunate to partner with a senior producer who taught me to navigate the organizational ins and outs and promoted a nurturing learning environment.

Impact / Outcome


The application flow was launched and in service at least 5 years, protecting customers and the business from fraud damages totaling over half a million dollars.